原文来自:https://www.cnblogs.com/lilicat/p/10456481.html
小程序生命周期:
小程序分为应用、页面和组件三个部分,所以小程序的生命周期涉及到的知识点有一下几个:
1、应用的生命周期 :app()
2、页面的生命周期:page
3、组件的生命周期:component
4、应用的生命周期对页面生命周期的影响
(1) 应用的生命周期
App() 函数用来注册一个小程序,接受一个object参数,其指定小程序的生命周期回调等。
App()必须在app.js中调用,必须调用且只能调用一次。
App({
onLaunch: function(options) {
// 监听小程序初始化。小程序初始化完成时(全局只触发一次)
},
onShow: function(options) {
// 监听小程序显示。小程序启动,或从后台进入前台显示时
},
onHide: function() {
// 监听小程序隐藏。小程序从前台进入后台时。
},
onError: function(msg) {
console.log(msg) // 错误监听函数。小程序发生脚本错误,或者 api 调用失败时触发,会带上错误信息
},
onPageNotFound: function(res) {
// 页面不存在监听函数。小程序要打开的页面不存在时触发,会带上页面信息回调该函数
},
globalData: 'I am global data'
})
前台、后台定义: 当用户点击左上角关闭,或者按了设备 Home 键离开微信,小程序并没有直接销毁,而是进入了后台;当再次进入微信或再次打开小程序,又会从后台进入前台。
- 用户首次打开小程序,触发 onLaunch 方法(全局只触发一次)。
- 小程序初始化完成后,触发 onShow 方法,监听小程序显示。
- 小程序从前台进入后台,触发 onHide 方法。
- 小程序从后台进入前台显示,触发 onShow 方法。
- 小程序后台运行一定时间,或系统资源占用过高,会被销毁。
全局的 getApp() 函数可以用来获取到小程序 App 实例。
// other.js
var appInstance = getApp()
console.log(appInstance.globalData) // I am global data
(2)页面的生命周期
Page(Object)函数用来注册一个页面。接受一个 Object 类型参数,其指定页面的初始数据、生命周期回调、事件处理函数等。
//index.js
Page({
data: {
// 页面的初始数据
text: "This is page data."
},
onLoad: function(options) {
// 生命周期回调—监听页面加载
},
onReady: function() {
// 生命周期回调—监听页面初次渲染完成
},
onShow: function() {
// 生命周期回调—监听页面显示
},
onHide: function() {
// 生命周期回调—监听页面隐藏
},
onUnload: function() {
// 生命周期回调—监听页面卸载
},
onPullDownRefresh: function() {
// 监听用户下拉动作
},
onReachBottom: function() {
// 页面上拉触底事件的处理函数
},
onShareAppMessage: function () {
// 用户点击右上角转发
},
onPageScroll: function() {
// 页面滚动触发事件的处理函数
},
onResize: function() {
// 页面尺寸改变时触发
},
onTabItemTap(item) {
// 当前是 tab 页时,点击 tab 时触发
console.log(item.index)
console.log(item.pagePath)
console.log(item.text)
},
// 任意的函数,在页面的函数中用 this 可以访问
viewTap: function() {
this.setData({
text: 'Set some data for updating view.'
}, function() {
// this is setData callback
})
},
// 任意数据,在页面的函数中用 this 可以访问
customData: {
hi: 'MINA'
}
})
- 小程序注册完成后,加载页面,触发onLoad方法。
- 页面载入后触发onShow方法,显示页面。
- 首次显示页面,会触发onReady方法,渲染页面元素和样式,一个页面只会调用一次。
- 当小程序后台运行或跳转到其他页面时,触发onHide方法。
- 当小程序有后台进入到前台运行或重新进入页面时,触发onShow方法。
- 当使用重定向方法wx.redirectTo(object)或关闭当前页返回上一页wx.navigateBack(),触发onUnload。
总结
onLoad: 页面加载。一个页面只会调用一次。参数可以获取wx.navigateTo和wx.redirectTo及<navigator/>中的query。onShow: 页面显示。每次打开页面都会调用一次。onReady: 页面初次渲染完成。一个页面只会调用一次,代表页面已经准备妥当,可以和视图层进行交互。对界面的设置如wx.setNavigationBarTitle请在onReady之后设置。onHide: 页面隐藏。当navigateTo或底部tab切换时调用。onUnload: 页面卸载。当redirectTo或navigateBack的时候调用。
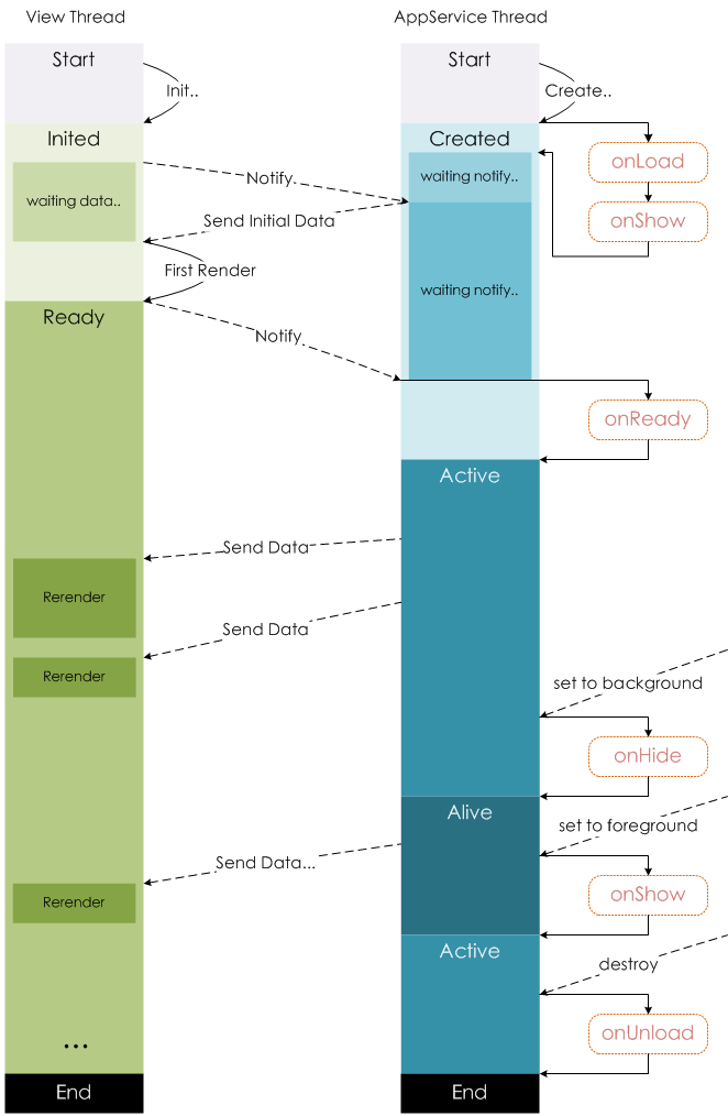
Page 实例的生命周期

小程序由两大线程组成:负责界面的视图线程(view thread)和负责数据、服务处理的服务线程(appservice thread),两者协同工作,完成小程序页面生命周期的调用。
视图线程有四大状态:
- 初始化状态:初始化视图线程所需要的工作,初始化完成后向 “服务线程”发送初始化完成信号,然后进入等待状态,等待服务线程提供初始化数据。
- 首次渲染状态:当收到服务线程提供的初始化数据后(json和js中的data数据),渲染小程序界面,渲染完毕后,发送“首次渲染完成信号”给服务线程,并将页面展示给用户。
- 持续渲染状态:此时界面线程继续一直等待“服务线程”通过this.setdata()函数发送来的界面数据,只要收到就重新局部渲染,也因此只要更新数据并发送信号,界面就自动更新。
- 结束状态:页面被回收或者销毁、应用被系统回收、销毁时触发。
服务线程五大状态:
- 初始化状态:此阶段仅启动服务线程所需的基本功能,比如信号发送模块。系统的初始化工作完毕,就调用自定义的onload和onshow,然后等待视图线程的“初始化完成”。onload是只会首次渲染的时候执行一次,onshow是每次界面切换都会执行。
- 等待激活状态:接收到“视图线程初始化完成”信号后,将初始化数据发送给“视图线程”,等待视图线程完成初次渲染。
- 激活状态:收到视图线程发送来的“首次渲染完成”信号后,就进入激活状态既程序的正常运行状态,并调用自定义的onReady()函数。此状态下就可以通过 this.setData 函数发送界面数据给界面线程进行局部渲染,更新页面。
- 后台运行状态:如果界面进入后台,服务线程就进入后台运行状态,从目前的官方解读来说,这个状态挺奇怪的,和激活状态是相同的,也可以通过setdata函数更新界面的。毕竟小程序的框架刚推出,应该后续会有很大不同吧。
- 结束状态:页面被回收或者销毁、应用被系统回收、销毁时触发。
另: 写过react的童鞋都知道,react 中使用了 will、 did、should 等一系列有时态语义的词汇命名钩子函数。小程序中,统一使用on,那么on是在行为前还是行为后,从实例生命周期图中,我们可以明显看到:钩子触发执行时机都是在事件完成之后触发的。例如
set to background之后onHode。
(3) 组件的生命周期
组件的生命周期,指的是组件自身的一些函数,这些函数在特殊的时间点或遇到一些特殊的框架事件时被自动触发。
其中,最重要的生命周期是 created attached detached ,包含一个组件实例生命流程的最主要时间点。
- created 组件实例化,但节点树还未导入,因此这时不能用setData
- attached 组件初始化完毕,节点树完成,可以用setData渲染节点,但无法操作节点
- ready 组件布局完成,这时可以获取节点信息,也可以操作节点
- moved 组件实例被移动到树的另一个位置
- detached 组件实例从节点树中移
组件所在页面的生命周期, 指的是那些并非与组件有很强的关联,但有时组件需要获知,以便组件内部处理的生命周期,在 pageLifetimes 定义段中定义。
- show 组件所在的页面被展示时执行
- hide 组件所在的页面被隐藏时执行
- resize 组件所在的页面尺寸变化时执行
Component({
lifetimes: {
created() {
// 在组件实例刚刚被创建时执行
},
attached() {
// 在组件实例进入页面节点树时执行
},
ready() {
// 在组件在视图层布局完成后执行
},
moved() {
// 在组件实例被移动到节点树另一个位置时执行
},
detached() {
// 在组件实例被从页面节点树移除时执行
},
error(err) {
// 每当组件方法抛出错误时执行
}
},
pageLifetimes: {
show() {
// 页面被展示
},
hide() {
// 页面被隐藏
},
resize(size) {
// 页面尺寸变化
}
},
// 以下是旧式的定义方式,可以保持对 <2.2.3 版本基础库的兼容
attached() {
// 在组件实例进入页面节点树时执行
},
detached() {
// 在组件实例被从页面节点树移除时执行
},
// ...
})
(4)应用的生命周期对页面生命周期的影响
我们来看图:应用生命周期影响页面生命周期

- 小程序初始化完成后,页面首次加载触发onLoad,只会触发一次。
- 当小程序进入到后台,先执行页面onHide方法再执行应用onHide方法。
- 当小程序从后台进入到前台,先执行应用onShow方法再执行页面onShow方法。
app onLaunch
app onShow
component created
component attached
page onLoad {id: "test"}
component show
page onShow
component ready
page onReady
page onUnload
component detached
app onHide