数据结构分类
数据结构是指相互之间存在着一种或多种关系的数据元素的集合和该集合中数据元素之间的关系组成 。
常用的数据结构有:数组,栈,链表,队列,树,图,堆,散列表等,如图所示:

每一种数据结构都有着独特的数据存储方式,下面为大家介绍它们的结构和优缺点。
1、数组
数组是可以再内存中连续存储多个元素的结构,在内存中的分配也是连续的,数组中的元素通过数组下标进行访问,数组下标从0开始。例如下面这段代码就是将数组的第一个元素赋值为 1。
int[] data = new int[100];
data[0] = 1;
优点:
1、按照索引查询元素速度快
2、按照索引遍历数组方便
缺点:
1、数组的大小固定后就无法扩容了
2、数组只能存储一种类型的数据
3、添加,删除的操作慢,因为要移动其他的元素。
适用场景:
频繁查询,对存储空间要求不大,很少增加和删除的情况。
2、栈
栈是一种特殊的线性表,仅能在线性表的一端操作,栈顶允许操作,栈底不允许操作。 栈的特点是:先进后出,或者说是后进先出,从栈顶放入元素的操作叫入栈,取出元素叫出栈。

栈的结构就像一个集装箱,越先放进去的东西越晚才能拿出来,所以,栈常应用于实现递归功能方面的场景,例如斐波那契数列。
3、队列
队列与栈一样,也是一种线性表,不同的是,队列可以在一端添加元素,在另一端取出元素,也就是:先进先出。从一端放入元素的操作称为入队,取出元素为出队,示例图如下:

使用场景:因为队列先进先出的特点,在多线程阻塞队列管理中非常适用。
4、链表
链表是物理存储单元上非连续的、非顺序的存储结构,数据元素的逻辑顺序是通过链表的指针地址实现,每个元素包含两个结点,一个是存储元素的数据域 (内存空间),另一个是指向下一个结点地址的指针域。根据指针的指向,链表能形成不同的结构,例如单链表,双向链表,循环链表等。

链表的优点:
链表是很常用的一种数据结构,不需要初始化容量,可以任意加减元素;
添加或者删除元素时只需要改变前后两个元素结点的指针域指向地址即可,所以添加,删除很快;
缺点:
因为含有大量的指针域,占用空间较大;
查找元素需要遍历链表来查找,非常耗时。
适用场景:
数据量较小,需要频繁增加,删除操作的场景
5、树
树是一种数据结构,它是由n(n>=1)个有限节点组成一个具有层次关系的集合。把它叫做 “树” 是因为它看起来像一棵倒挂的树,也就是说它是根朝上,而叶朝下的。它具有以下的特点:

每个节点有零个或多个子节点;
没有父节点的节点称为根节点;
每一个非根节点有且只有一个父节点;
除了根节点外,每个子节点可以分为多个不相交的子树;
在日常的应用中,我们讨论和用的更多的是树的其中一种结构,就是二叉树。
二叉树是树的特殊一种,具有如下特点:
1、每个结点最多有两颗子树,结点的度最大为2。
2、左子树和右子树是有顺序的,次序不能颠倒。
3、即使某结点只有一个子树,也要区分左右子树。
二叉树是一种比较有用的折中方案,它添加,删除元素都很快,并且在查找方面也有很多的算法优化,所以,二叉树既有链表的好处,也有数组的好处,是两者的优化方案,在处理大批量的动态数据方面非常有用。
扩展:
二叉树有很多扩展的数据结构,包括平衡二叉树、红黑树、B+树等,这些数据结构二叉树的基础上衍生了很多的功能,在实际应用中广泛用到,例如mysql的数据库索引结构用的就是B+树,还有HashMap的底层源码中用到了红黑树。这些二叉树的功能强大,但算法上比较复杂,想学习的话还是需要花时间去深入的。
6、散列表
散列表,也叫哈希表,是根据关键码和值 (key和value) 直接进行访问的数据结构,通过key和value来映射到集合中的一个位置,这样就可以很快找到集合中的对应元素。
记录的存储位置=f(key)
这里的对应关系 f 成为散列函数,又称为哈希 (hash函数),而散列表就是把Key通过一个固定的算法函数既所谓的哈希函数转换成一个整型数字,然后就将该数字对数组长度进行取余,取余结果就当作数组的下标,将value存储在以该数字为下标的数组空间里,这种存储空间可以充分利用数组的查找优势来查找元素,所以查找的速度很快。
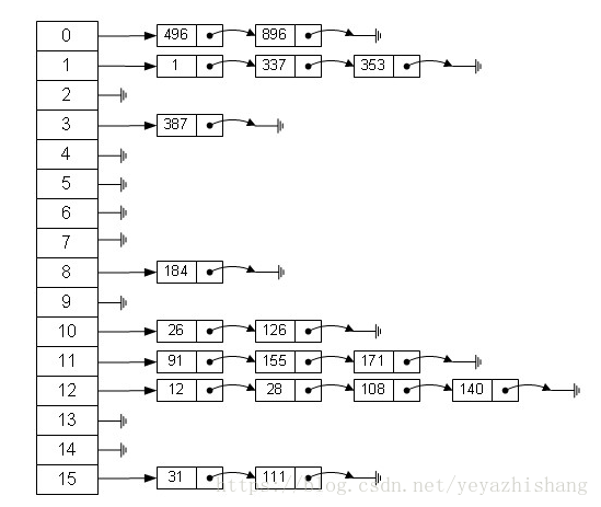
哈希表在应用中也是比较常见的,就如Java中有些集合类就是借鉴了哈希原理构造的,例如HashMap,HashTable等,利用hash表的优势,对于集合的查找元素时非常方便的,然而,因为哈希表是基于数组衍生的数据结构,在添加删除元素方面是比较慢的,所以很多时候需要用到一种数组链表来做,也就是拉链法。拉链法是数组结合链表的一种结构,较早前的hashMap底层的存储就是采用这种结构,直到jdk1.8之后才换成了数组加红黑树的结构,其示例图如下:

从图中可以看出,左边很明显是个数组,数组的每个成员包括一个指针,指向一个链表的头,当然这个链表可能为空,也可能元素很多。我们根据元素的一些特征把元素分配到不同的链表中去,也是根据这些特征,找到正确的链表,再从链表中找出这个元素。
哈希表的应用场景很多,当然也有很多问题要考虑,比如哈希冲突的问题,如果处理的不好会浪费大量的时间,导致应用崩溃。
7、堆
堆是一种比较特殊的数据结构,可以被看做一棵树的数组对象,具有以下的性质:
堆中某个节点的值总是不大于或不小于其父节点的值;
堆总是一棵完全二叉树。
将根节点最大的堆叫做最大堆或大根堆,根节点最小的堆叫做最小堆或小根堆。常见的堆有二叉堆、斐波那契堆等。
堆的定义如下:n个元素的序列{k1,k2,ki,…,kn}当且仅当满足下关系时,称之为堆。
(ki <= k2i,ki <= k2i+1)或者(ki >= k2i,ki >= k2i+1), (i = 1,2,3,4…n/2),满足前者的表达式的成为小顶堆,满足后者表达式的为大顶堆,这两者的结构图可以用完全二叉树排列出来,示例图如下:

因为堆有序的特点,一般用来做数组中的排序,称为堆排序。
8、图
图是由结点的有穷集合V和边的集合E组成。其中,为了与树形结构加以区别,在图结构中常常将结点称为顶点,边是顶点的有序偶对,若两个顶点之间存在一条边,就表示这两个顶点具有相邻关系。
按照顶点指向的方向可分为无向图和有向图:

图是一种比较复杂的数据结构,在存储数据上有着比较复杂和高效的算法,分别有邻接矩阵 、邻接表、十字链表、邻接多重表、边集数组等存储结构,这里不做展开,读者有兴趣可以自己学习深入。
数据结构
数据结构是计算机存储、组织数据的方式。数据结构是指相互之间存在一种或多种特定关系的数据元素的集合。通常情况下,精心选择的数据结构可以带来更高的运行或者存储效率。数据结构往往同高效的检索算法和索引技术有关。

名词定义
数据结构是指相互之间存在着一种或多种关系的数据元素的集合和该集合中数据元素之间的关系组成。记为:
Data_Structure=(D,R)
其中D是数据元素的集合,R是该集合中所有元素之间的关系的有限集合。
(一)常用结构
1.数组:在程序设计中,为了处理方便, 把具有相同类型的若干变量按有序的形式组织起来。这些按序排列的同类数据元素的集合称为数组。在C语言中, 数组属于构造数据类型。一个数组可以分解为多个数组元素,这些数组元素可以是基本数据类型或是构造类型。因此按数组元素的类型不同,数组又可分为数值数组、字符数组、指针数组、结构数组等各种类别。
2.栈:(点击打开链接)是只能在某一端插入和删除的特殊线性表。它按照先进后出的原则存储数据,先进入的数据被压入栈底,最后的数据在栈顶,需要读数据的时候从栈顶开始弹出数据(最后一个数据被第一个读出来)。
3.队列:(点击打开链接)一种特殊的线性表,它只允许在表的前端(front)进行删除操作,而在表的后端(rear)进行插入操作。进行插入操作的端称为队尾,进行删除操作的端称为队头。队列是按照“先进先出”或“后进后出”的原则组织数据的。队列中没有元素时,称为空队列。
4.链表:是一种物理存储单元上非连续、非顺序的存储结构,它既可以表示线性结构,也可以用于表示非线性结构,数据元素的逻辑顺序是通过链表中的指针链接次序实现的。链表由一系列结点(链表中每一个元素称为结点)组成,结点可以在运行时动态生成。每个结点包括两个部分:一个是存储数据元素的数据域,另一个是存储下一个结点地址的指针域。
5.树:(点击打开链接)是包含n(n>0)个结点的有穷集合K,且在K中定义了一个关系N,N满足 以下条件:
(1)有且仅有一个结点 K0,他对于关系N来说没有前驱,称K0为树的根结点。简称为根(root)。
(2)除K0外,K中的每个结点,对于关系N来说有且仅有一个前驱。
(3)K中各结点,对关系N来说可以有m个后继(m>=0)。
6.图:(点击打开链接)是由结点的有穷集合V和边的集合E组成。其中,为了与树形结构加以区别,在图结构中常常将结点称为顶点,边是顶点的有序偶对,若两个顶点之间存在一条边,就表示这两个顶点具有相邻关系。
7.堆:在计算机科学中,堆是一种特殊的树形数据结构,每个结点都有一个值。通常我们所说的堆的数据结构,是指二叉堆。堆的特点是根结点的值最小(或最大),且根结点的两个子树也是一个堆。
8.散列表(Hash table,也叫哈希表):(点击打开链接)若结构中存在关键字和K相等的记录,则必定在f(K)的存储位置上。由此,不需比较便可直接取得所查记录。称这个对应关系f为散列函数(Hash function),按这个思想建立的表为散列表。
9.八大排序算法:(点击打开链接)排序算法可以分为内部排序和外部排序,内部排序是数据记录在内存中进行排序,而外部排序是因排序的数据很大,一次不能容纳全部的排序记录,在排序过程中需要访问外存。常见的内部排序算法有:插入排序、希尔排序、选择排序、冒泡排序、归并排序、快速排序、堆排序、基数排序等。

1.数据的逻辑结构:指反映数据元素之间的逻辑关系的数据结构,其中的逻辑关系是指数据元素之间的前后件关系,而与他们在计算机中的存储位置无关。逻辑结构包括:
1.集合
数据结构中的元素之间除了“同属一个集合” 的相互关系外,别无其他关系;
2.线性结构
数据结构中的元素存在一对一的相互关系;
3.树形结构
数据结构中的元素存在一对多的相互关系;
4.图形结构
数据结构中的元素存在多对多的相互关系。
2.数据的物理结构:指数据的逻辑结构在计算机存储空间的存放形式。[1]
数据的物理结构是数据结构在计算机中的表示(又称映像),它包括数据元素的机内表示和关系的机内表示。由于具体实现的方法有顺序、链接、索引、散列等多种,所以,一种数据结构可表示成一种或多种存储结构。
数据元素的机内表示(映像方法): 用二进制位(bit)的位串表示数据元素。通常称这种位串为节点(node)。当数据元素有若干个数据项组成时,位串中与个数据项对应的子位串称为数据域(data field)。因此,节点是数据元素的机内表示(或机内映像)。关系的机内表示(映像方法):数据元素之间的关系的机内表示可以分为顺序映像和非顺序映像,常用两种存储结构:顺序存储结构和链式存储结构。顺序映像借助元素在存储器中的相对位置来表示数据元素之间的逻辑关系。非顺序映像借助指示元素存储位置的指针(pointer)来表示数据元素之间的逻辑关系。
3.数据结构的运算

一般认为,一个数据结构是由数据元素依据某种逻辑联系组织起来的。对数据元素间逻辑关系的描述称为数据的逻辑结构;数据必须在计算机内存储,数据的存储结构是数据结构的实现形式,是其在计算机内的表示;此外讨论一个数据结构必须同时讨论在该类数据上执行的运算才有意义。一个逻辑数据结构可以有多种存储结构,且各种存储结构影响数据处理的效率。
在许多类型的程序的设计中,数据结构的选择是一个基本的设计考虑因素。许多大型系统的构造经验表明,系统实现的困难程度和系统构造的质量都严重的依赖于是否选择了最优的数据结构。许多时候,确定了数据结构后,算法就容易得到了。有些时候事情也会反过来,我们根据特定算法来选择数据结构与之适应。不论哪种情况,选择合适的数据结构都是非常重要的。
选择了数据结构,算法也随之确定,是数据而不是算法是系统构造的关键因素。这种洞见导致了许多种软件设计方法和程序设计语言的出现,面向对象的程序设计语言就是其中之一。
计算机解决一个具体问题时,大致需要经过下列几个步骤:首先要从具体问题中抽象出一个适当的数学模型,然后设计一个解此数学模型的算法(Algorithm),最后编出程序、进行测试、调整直至得到最终解答。
寻求数学模型的实质是分析问题,从中提取操作的对象,并找出这些操作对象之间含有的关系,然后用数学的语言加以描述。当人们用计算机处理数值计算问题是,所用的数学模型是用数学方程描述。所涉及的运算对象一般是简单的整形、实型和逻辑型数据,因此程序设计者的主要精力集中于程序设计技巧上,而不是数据的存储和组织上。然而,计算机应用的更多领域是“非数值型计算问题”,它们的数学模型无法用数学方程描述,而是用数据结构描述,解决此类问题的关键是设计出合适的数据结构,描述非数值型问题的数学模型是用线性表、树、图等结构来描述的。
计算机算法与数据的结构密切相关,算法无不依附于具体的数据结构,数据结构直接关系到算法的选择和效率。运算是由计算机来完成,这就要设计相应的插入、删除和修改的算法 。也就是说,数据结构还需要给出每种结构类型所定义的各种运算的算法。 数据对象是性质相同的数据元素的集合,是数据的一个子集。数据对象可以是有限的,也可以是无限的。数据处理是指对数据进行查找、插入、删除、合并、排序、统计以及简单计算等的操作过程。
(二)结构分类
数据结构是指同一数据元素类中各数据元素之间存在的关系。数据结构分别为逻辑结构、存储结构(物理结构)和数据的运算。数据的逻辑结构是从具体问题抽象出来的数学模型,是描述数据元素及其关系的数学特性的,有时就把逻辑结构简称为数据结构。逻辑结构是在计算机存储中的映像,形式地定义为(K,R)(或(D,S)),其中,K是数据元素的有限集,R是K上的关系的有限集。

根据数据元素间关系的不同特性,通常有下列四类基本的结构:
⑴集合结构。该结构的数据元素间的关系是“属于同一个集合”。
⑵线性结构。该结构的数据元素之间存在着一对一的关系。
⑶树型结构。该结构的数据元素之间存在着一对多的关系
⑷图形结构。该结构的数据元素之间存在着多对多的关系,也称网状结构。 从上面所介绍的数据结构的概念中可以知道,一个数据结构有两个要素。一个是数据元素的集合,另一个是关系的集合。在形式上,数据结构通常可以采用一个二元组来表示。
数据结构的形式定义为:数据结构是一个二元组 :Data_Structure=(D,R),其中,D是数据元素的有限集,R是D上关系的有限集。线性结构的特点是数据元素之间是一种线性关系,数据元素“一个接一个的排列”。在一个线性表中数据元素的类型是相同的,或者说线性表是由同一类型的数据元素构成的线性结构。在实际问题中线性表的例子是很多的,如学生情况信息表是一个线性表:表中数据元素的类型为学生类型; 一个字符串也是一个线性表:表中数据元素的类型为字符型,等等。
线性表是最简单、最基本、也是最常用的一种线性结构。 线性表是具有相同数据类型的n(n>=0)个数据元素的有限序列,通常记为: (a1,a2,… ai-1,ai,ai+1,…an) ,其中n为表长, n=0 时称为空表。 它有两种存储方法:顺序存储和链式存储,它的主要基本操作是插入、删除和检索等。
数据结构在计算机中的表示(映像)称为数据的物理(存储)结构。它包括数据元素的表示和关系的表示。数据元素之间的关系有两种不同的表示方法:顺序映象和非顺序映象,并由此得到两种不同的存储结构:顺序存储结构和链式存储结构。
顺序存储方法:它是把逻辑上相邻的结点存储在物理位置相邻的存储单元里,结点间的逻辑关系由存储单元的邻接关系来体现,由此得到的存储表示称为顺序存储结构。顺序存储结构是一种最基本的存储表示方法,通常借助于程序设计语言中的数组来实现。
链接存储方法:它不要求逻辑上相邻的结点在物理位置上亦相邻,结点间的逻辑关系是由附加的指针字段表示的。由此得到的存储表示称为链式存储结构,链式存储结构通常借助于程序设计语言中的指针类型来实现
索引存储方法:除建立存储结点信息外,还建立附加的索引表来标识结点的地址。
散列存储方法:就是根据结点的关键字直接计算出该结点的存储地址。
数据结构中,逻辑上(逻辑结构:数据元素之间的逻辑关系)可以把数据结构分成线性结构和非线性结构。线性结构的顺序存储结构是一种顺序存取的存储结构,线性表的链式存储结构是一种随机存取的存储结构。线性表若采用链式存储表示时所有结点之间的存储单元地址可连续可不连续。逻辑结构与数据元素本身的形式、内容、相对位置、所含结点个数都无关。
(三)结构算法
算法的设计取决于数据(逻辑)结构,而算法的实现依赖于采用的存储结构。数据的存储结构实质上是它的逻辑结构在计算机存储器中的实现,为了全面的反映一个数据的逻辑结构,它在存储器中的映象包括两方面内容,即数据元素之间的信息和数据元素之间的关系。不同数据结构有其相应的若干运算。数据的运算是在数据的逻辑结构上定义的操作算法,如检索、插入、删除、更新和排序等。
数据结构不同于数据类型,也不同于数据对象,它不仅要描述数据类型的数据对象,而且要描述数据对象各元素之间的相互关系。
数据类型是一个值的集合和定义在这个值集上的一组操作的总称。数据类型可分为两类:原子类型、结构类型。一方面,在程序设计语言中,每一个数据都属于某种数据类型。类型明显或隐含地规定了数据的取值范围、存储方式以及允许进行的运算。可以认为,数据类型是在程序设计中已经实现了的数据结构。另一方面,在程序设计过程中,当需要引入某种新的数据结构时,总是借助编程语言所提供的数据类型来描述数据的存储结构。计算机中表示数据的最小单位是二进制数的一位,叫做位。我们用一个由若干位组合起来形成的一个位串表示一个数据元素,通常称这个位串为元素或结点。当数据元素由若干数据项组成时,位串中对应于各个数据项的子位串称为数据域。元素或结点可看成是数据元素在计算机中的映象。
一个软件系统框架应建立在数据之上,而不是建立在操作之上。一个含抽象数据类型的软件模块应包含定义、表示、实现三个部分。
对每一个数据结构而言,必定存在与它密切相关的一组操作。若操作的种类和数目不同,即使逻辑结构相同,数据结构能起的作用也不同。

不同的数据结构其操作集不同,但下列操作必不可缺:
1,结构的生成;
2.结构的销毁;
3,在结构中查找满足规定条件的数据元素;
4,在结构中插入新的数据元素;
5,删除结构中已经存在的数据元素;
6,遍历。
抽象数据类型:一个数学模型以及定义在该模型上的一组操作。抽象数据类型实际上就是对该数据结构的定义。因为它定义了一个数据的逻辑结构以及在此结构上的一组算法。抽象数据类型可用以下三元组表示:(D,S,P)。D是数据对象,S是D上的关系集,P是对D的基本操作集。ADT的定义为:ADT 抽象数据类型名:{数据对象:(数据元素集合),数据关系:(数据关系二元组结合),基本操作:(操作函数的罗列)}; ADT抽象数据类型名;抽象数据类型有两个重要特性:
数据抽象:用ADT描述程序处理的实体时,强调的是其本质的特征、其所能完成的功能以及它和外部用户的接口(即外界使用它的方法)。
数据封装:将实体的外部特性和其内部实现细节分离,并且对外部用户隐藏其内部实现细节。
数据(Data)是信息的载体,它能够被计算机识别、存储和加工处理。它是计算机程序加工的原料,应用程序处理各种各样的数据。计算机科学中,所谓数据就是计算机加工处理的对象,它可以是数值数据,也可以是非数值数据。数值数据是一些整数、实数或复数,主要用于工程计算、科学计算和商务处理等;非数值数据包括字符、文字、图形、图像、语音等。
数据元素(Data Element)是数据的基本单位。在不同的条件下,数据元素又可称为元素、结点、顶点、记录等。例如,学生信息检索系统中学生信息表中的一个记录等,都被称为一个数据元素。有时,一个数据元素可由若干个数据项(Data Item)组成,例如,学籍管理系统中学生信息表的每一个数据元素就是一个学生记录。它包括学生的学号、姓名、性别、籍贯、出生年月、成绩等数据项。这些数据项可以分为两种:一种叫做初等项,如学生的性别、籍贯等,这些数据项是在数据处理时不能再分割的最小单位;另一种叫做组合项,如学生的成绩,它可以再划分为数学、物理、化学等更小的项。通常,在解决实际应用问题时是把每个学生记录当作一个基本单位进行访问和处理的。
数据对象(Data Object)或数据元素类(Data Element Class)是具有相同性质的数据元素的集合。在某个具体问题中,数据元素都具有相同的性质(元素值不一定相等),属于同一数据对象(数据元素类),数据元素是数据元素类的一个实例。例如,在交通咨询系统的交通网中,所有的顶点是一个数据元素类,顶点A和顶点B各自代表一个城市,是该数据元素类中的两个实例,其数据元素的值分别为A和B。 数据结构(Data Structure)是指互相之间存在着一种或多种关系的数据元素的集合。在任何问题中,数据元素之间都不会是孤立的,在它们之间都存在着这样或那样的关系,这种数据元素之间的关系称为结构。