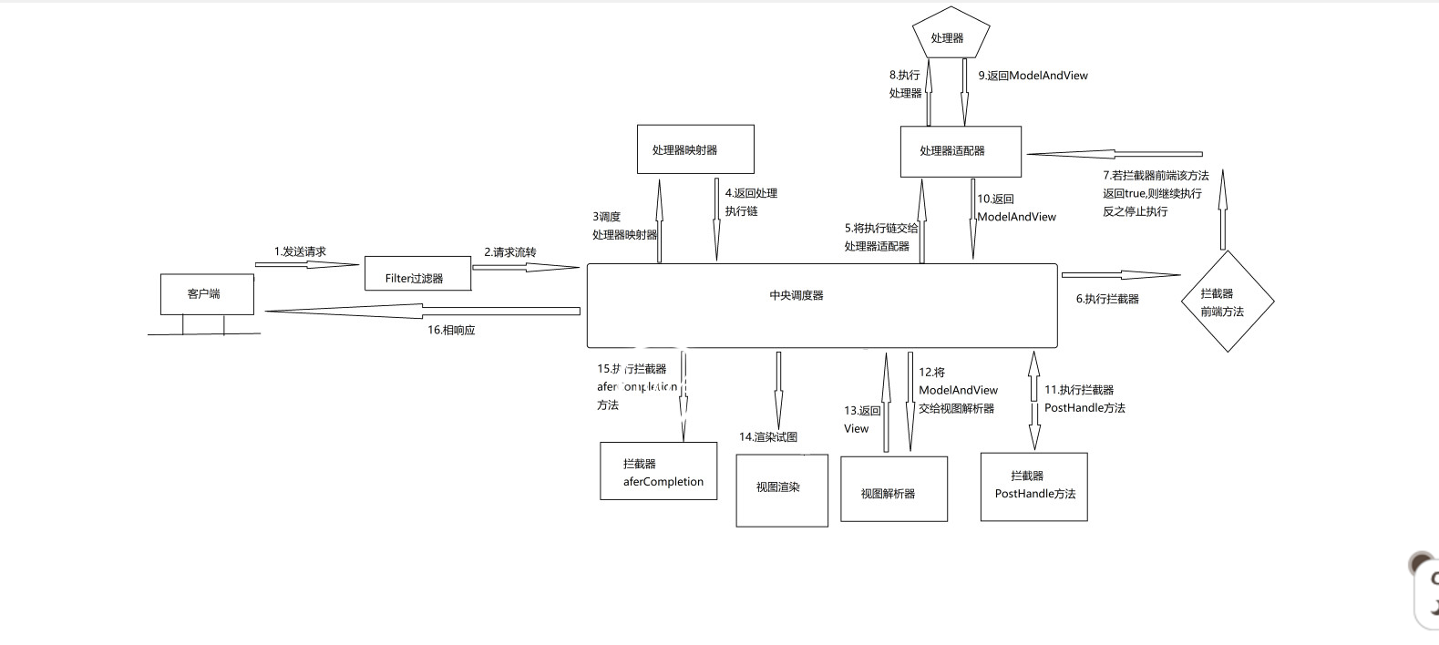
一、 SpringMVC加上拦截器工作流程

图解:

二、自定义拦截器实现
1.定义自定义拦截器
public class MyInterceptor implements HandlerInterceptor {
@Override
public boolean preHandle(HttpServletRequest request, HttpServletResponse response, Object o) throws Exception {
//对浏览器的请求进行放行处理
System.out.println("preHandle====");
return true;
}
@Override
public void postHandle(HttpServletRequest request, HttpServletResponse response, Object o, ModelAndView modelAndView) throws Exception {
System.out.println("postHandle====");
}
@Override
public void afterCompletion(HttpServletRequest request, HttpServletResponse response, Object o, Exception e) throws Exception {
System.out.println("afterCompletion====");
}
}
2.拦截器配置
<!--复数形式,可配置多个拦截器-->
<mvc:interceptors>
<mvc:interceptor>
<!--拦截器映射的URL-->
<mvc:mapping path="/first/**"/>
<!--配置拦截器类-->
<bean class="com.cmy.interceptor.MyInterceptor"></bean>
</mvc:interceptor>
</mvc:interceptors>