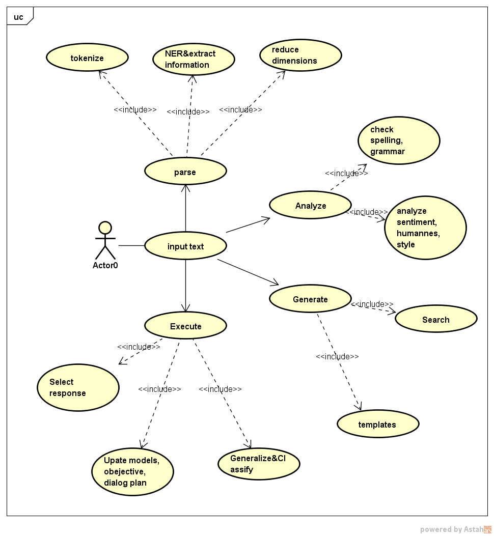
我的工程实践项目《基于大数据问答训练的中文自然语言理解系统设计》
主要工作是根据一些中文语料库和Web上的资料来构建一个问答系统,主要业务流程是,对用户输入的文本进行提取分析,然后根据相应的问题在语料库搜索和根据概率模型生成回答,然后讲回答返回给用户。以下是用用例图
High level use case:
Parse:对输入文本进行前期处理
Analyze:对输入文本进行解析
Execute:给用户返回答案和进行模型的更新
Generate:通过在预料库中搜索或模型来产生预选答案
我的工程实践项目《基于大数据问答训练的中文自然语言理解系统设计》
主要工作是根据一些中文语料库和Web上的资料来构建一个问答系统,主要业务流程是,对用户输入的文本进行提取分析,然后根据相应的问题在语料库搜索和根据概率模型生成回答,然后讲回答返回给用户。以下是用用例图
High level use case:
Parse:对输入文本进行前期处理
Analyze:对输入文本进行解析
Execute:给用户返回答案和进行模型的更新
Generate:通过在预料库中搜索或模型来产生预选答案
来源:https://www.cnblogs.com/liuhuacheng/p/11787613.html