一. 电梯演说模板
各位领导/投资人/用户/合作伙伴:我们的产品:垃圾分类微信小程序(暂定)是为了解决人们不愿分、不会分、不能快速准确并且有效地进行垃圾分类的问题。我们的产品能提供一键查询、分类宝库、语音查询、照片模糊搜索、人工上门服务、用户论坛、支持用户定义词条等功能。市场上的其他垃圾分类app大多都只支持关键字搜索和字典功能,对于复合型的垃圾的分类还不是十分明确,而我们的产品提供用户论坛,便于用户之间交流垃圾分类心得,并且我们的产品支持用户定义关键字的词条。与此同时我们也提供人工上门服务,让用户足不出户也能切身体验到垃圾分类。
需求分析:
我们做了关于垃圾分类的调查问卷。很能说明开发垃圾分类这款小程序很有必要。部分数据具体如下
您过去有参与有关过垃圾分类的活动吗? [单选题]
|
选项 |
小计 |
比例 |
|
是 |
0 |
0% |
|
否 |
40 |
100% |
|
本题有效填写人次 |
40 |
|
湿垃圾是? [单选题]
|
选项 |
小计 |
比例 |
|
湿的垃圾 |
10 |
25% |
|
猪吃的垃圾 |
10 |
25% |
|
易腐垃圾 (答案) |
20 |
50% |
正确率:50%
如果您难以辨别垃圾的种类,您应该? [单选题]
|
选项 |
小计 |
比例 |
|
扔在路边 |
0 |
0% |
|
扔进干垃圾桶 (答案) |
10 |
25% |
|
扔进湿垃圾桶 |
10 |
25% |
|
随机扔 |
20 |
50% |
正确率:25%
湿纸巾是? [单选题]
|
选项 |
小计 |
比例 |
|
干垃圾 (答案) |
0 |
0% |
|
湿垃圾 |
20 |
50% |
|
可回收垃圾 |
20 |
50% |
|
不可垃圾 |
0 |
0% |
正确率:0%
大学生对垃圾分类几乎不了解。
二、系统功能需求
我们先来看看我们的竞品





竞品小程序均提供了查询和字典功能,这些我们也会提供。当然区别于普通的垃圾分类小程序,我们的特点是给用户提供互相交流的平台。作为一款小城市,我们的使用非常简单,只需要微信用户授权就可以进行登录。具体功能如下:
一, 提供具体四大垃圾的字典,用户可以随时随地的学习垃圾分类。
二,提供常规搜索,用户可以,搜索指定的垃圾,然后得出垃圾的分类。
三,提供拍照识别语音识别的功能。用户只需要对垃圾进行拍照,后台自动识别出是什么垃圾。
四,论坛功能,用户可以在论坛发布自己垃圾分类的心得以及一些资讯。
五,客服功能上门服务。我们这款小程序可以上门进行收垃圾。
六,后台管理系统管理员可以,对垃圾的分类等进行修改,对用户禁言等操作。
七,意见反馈,用户可以对小程序使用的情况进行反馈。
三、系统的主要用例图
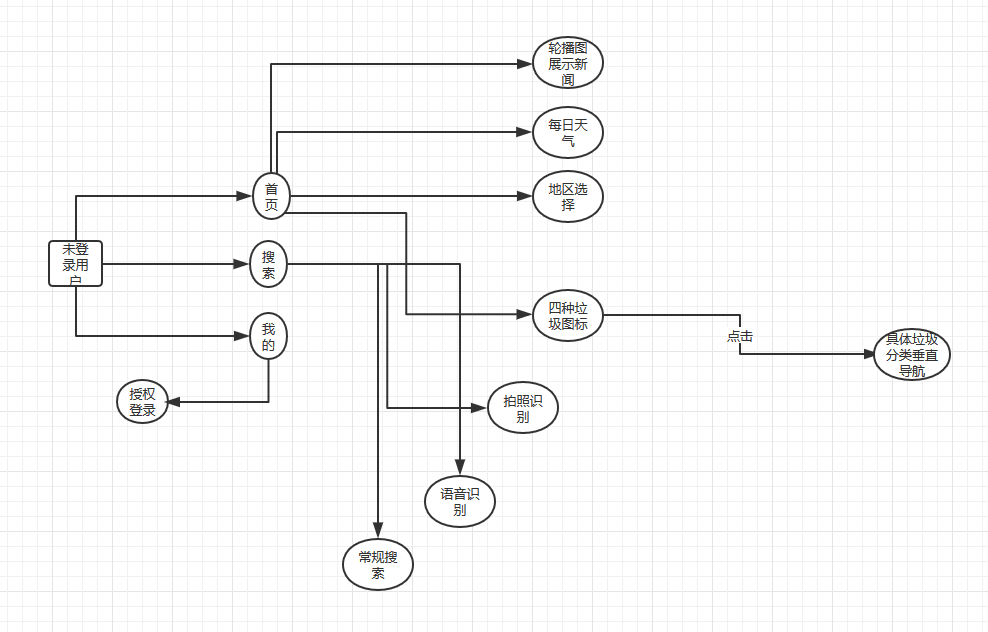
未授权登录用户实例

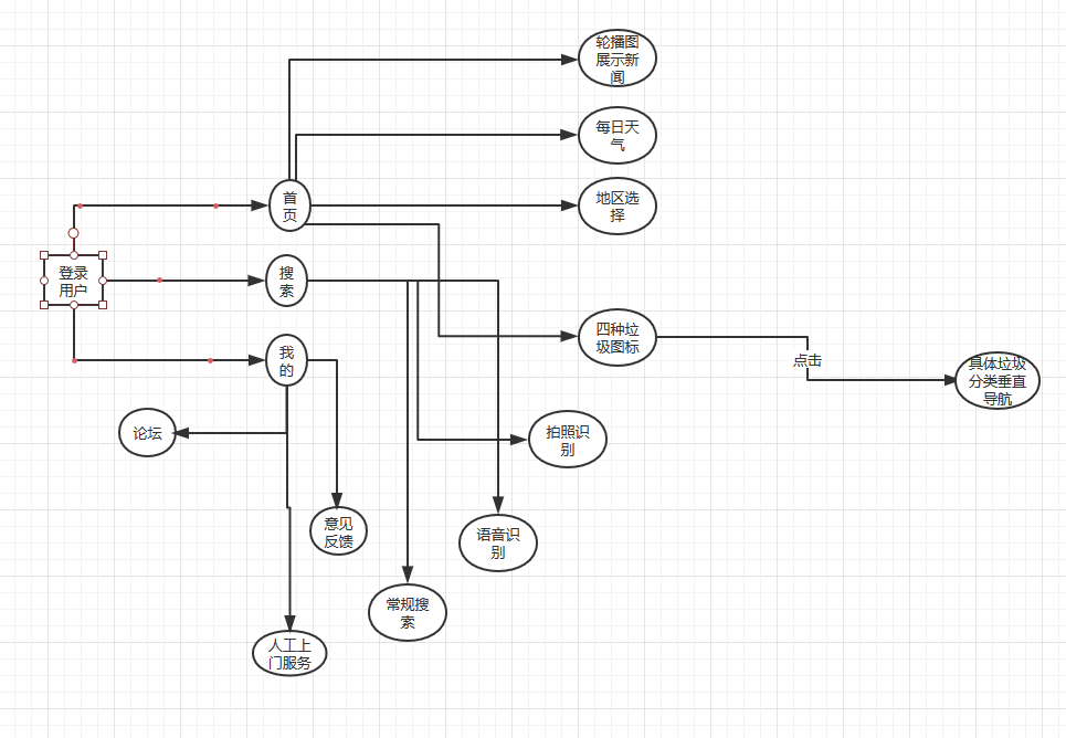
授权登录用户实例

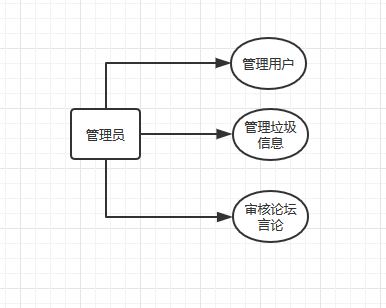
后台管理员实例

四、系统开发工作分解WBS

五、任务分配表
|
项目任务 |
人员分配 |
|
界面设计 |
高星可,祝一鸣 |
|
功能设计 |
陈虎 |
|
数据库设计 |
夏威 |
|
小程序前端,后台管理系统 |
陈虎 高星可 |
|
小程序后端,接口文档 |
夏威 朱家枫 |
|
测试 |
朱家枫 祝一鸣 |
六、团队协作出现问题、矛盾及解决
选题的时候大家的想法都很多,有的要做图书管理,要做商城,有的要做垃圾分类等等,最后我们结合当下热门话题并对市场的需求进行分析,最终决定做垃圾分类小程序,在进行功能需求分析的时候,我们对竞品进行了分析,对实现的功能也进行了讨论,争论不休,例如拍照识别要不要做,怎么做,最后决定保留拍照识别和语音识别,并使用百度AI接口进行实现。而我们觉得只做类似于字典一样的程序会略显生硬和单调,为了便于用户交流心得体会以及丰富我们的程序内容框架,最终大家讨论把这款小程序做成综合性的交流服务平台。