第一步数据库设计:
1、明确了解银行业务需求,围绕银行的需求进行分析,确认银行ATM存款机有紧密关系的实体,并得到每个实体的必要属性
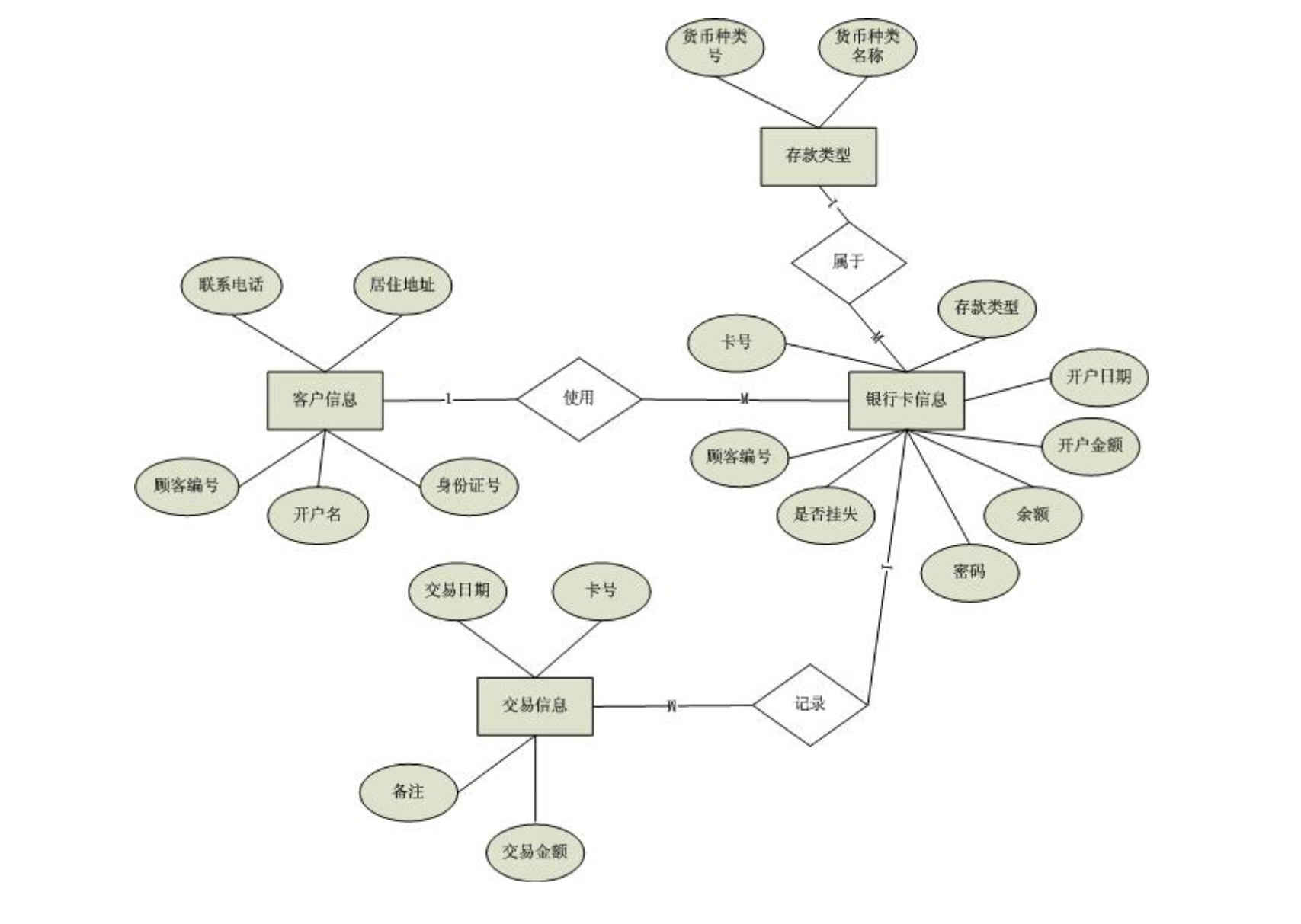
2、绘制E-R图
描述:
使用数据库设计工具,把设计数据库第一步的结果(即分析得到的银行ATM存款机系统的实体,实体属性及实体之间的关系)用E-R图表示:
3、绘制数据库模型
描述:
使用数据库设计工具,把E-R图中的实体转换成数据库中的表对象,并为表中的每一列指定数据类型和长度。
要求:
数据库模型图中要标识表的主主键和外键。
第二步创建数据库及登录用户并授权:
1、创建数据库
描述
使用create database语句创建ATM存款机系统数据库Bank
要求:
创建数据库时要求检查是否存在bank,如果存在,则应该先删除再创建
drop database if exists bank;
create database bank;
2、创建登录用户并授权
创建普通用户BankMaster,可以在任意主机登录mysql服务器,具有数据库bank的所有权限,密码为1234;
crant al
来源:https://blog.csdn.net/qq_44739706/article/details/102753755