接上次的文章原理图剖析(三)。
在第一篇文章中,我曾把认识原理图分为三个方面,再来回顾一下。
1、认识元件。
2、看清走线。
3、弄清原理。
这3个步骤在我认为是难度是逐级递增的,前两步没有电路知识的小白也能很快掌握。
第三步是最难掌握的,也是一份原理图的核心价值,一份原理图代表这个电路功能的所有连线方式,通过学习不同功能电路的原理图,分析工程师为什么这样设计电路图,学习不同功能电路的设计方法。
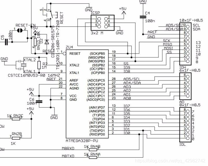
我们来大致解析下Arduino UNO这块板子原理图中,我们能读出哪些有用的信息。
先讲一个比较有想法的地方:
1、电源切换电路。
这里是一个比较巧妙的电源切换电路。
运放作为比较器存在。运放输入一端接3.3V一端接在两个电阻中间。两个电阻上端接的VIN,也就是说运放的另一个输入的电压为VIN/2。在运放的输出端接的是PMOS的G口也就是控制端。
这里先简要说下PMOS的特性。PMOS管相当于一个开关。他的开门条件为Vgs<Vtp,Vgs是指门极-源极电压Vtp是一个门限电压,对于PMOS来说是一个负值。也就是说若源极电压固定,那么G门极电压上升,则这个PMOS管就会被关闭。VIN就是外部电源,在UNO上就是那个黑色圆形的电源接口。
所以说了这么多,所以这个电路的功能就是,在VIN输入小于6.6V的时候使用USBVCC作为5V电源,当VIN大于6.6V的时候切断USBVCC,主要由VIN经过稳压后的5V对芯片进行供电。
2、单片机最小系统。
单片机最小系统一般包括:
震荡电路
复位电路
电源
程序烧录
ICSP下载
串口下载
3、稳压电路
图1
图2
图1是5V稳压3.3V,图2是Vin稳压5V,这种稳压电路一般在选择芯片之后,查阅芯片datasheet中都会提供标准电路,可以直接按照datasheet里的建议来设计就好。另外PWRIN和VIN之间还有个二极管,这是为了防止VIN的电压倒流回PWRIN,因为VIN在板子上有另外的接口。
UNO原理图中还有一些看点,在此就不细说了,包括USB用的匹配电阻。单片机电源的去耦电容,电源的滤波电容的选取,串口rx,tx上的电阻等等。
总结:
一份原理图中包含很多的知识,通过看一个原理图能学习到很多以前不知道的知识,了解一些工程上常用的方法,扩展自己的思维。这次的认识原理图在此就全部结束了,谢谢大家的支持。
来源:https://blog.csdn.net/qq_42982742/article/details/102736911