一、Spring 容器高层视图
Spring启动时读取应用程序提供的Bean配置信息,并在Spring容器中生成一份相应的Bean配置注册表,然后根据这张注册表实例化Bean,装配好Bean之间的依赖关系,为上层应用提供准备就绪的运行环境。

二、内部工作机制
该图描述了Spring容器从加载配置文件到创建出一个完整Bean的作业流程:

1、ResourceLoader从存储介质中加载Spring配置信息,并使用Resource表示这个配置文件的资源。
2、BeanDefinitionReader读取Resource所指向的配置文件资源(一般是applicationContext.xml文件),然后解析配置文件。配置文件中每一个<bean>解析成一个BeanDefinition对象,并保存到BeanDefinitionRegistry中。
3、容器扫描BeanDefinitionRegistry中的BeanDefinition,使用Java的反射机制自动识别出Bean工厂后处理器(就是实现了BeanFactoryPostProcessor接口的Bean,这个处理器也是一个Bean),然后调用这些Bean工厂后处理器对BeanDefinitionRegistry中的BeanDefinition进行加工处理。主要完成以下两项工作:
4.Spring容器从BeanDefinitionRegistry中取出加工后的BeanDefinition,并调用InstantiationStrategy着手进行Bean实例化的工作。
5.在实例化Bean时,Spring容器使用BeanWrapper对Bean进行封装,BeanWrapper提供了很多以Java反射机制操作Bean的方法,它将结合该Bean的BeanDefinition以及容器中属性编辑器,完成Bean属性的设置工作。
6.利用容器中注册的Bean后处理器(就是实现了BeanPostProcessor接口的Bean,这个处理器也是一个Bean)对已经完成属性设置工作的Bean进行后续加工,直接装配出一个准备就绪的Bean。
查看Spring框架的源码时,有两条清晰可见的脉络:
1)接口层描述了容器的重要组件及组件间的协作关系,构建好Spring的骨架
2)继承体系逐步实现组件的各项功能,最终让Spring成为有血有肉的完整的框架
Spring组件按其所承担的角色可以划分为两类:
1)物料组件:Resource、BeanDefinition、PropertyEditor以及最终的Bean等,它们是加工流程中被加工、被消费的组件,就像流水线上被加工的物料;
2)加工设备组件:ResourceLoader、BeanDefinitionReader、BeanFactoryPostProcessor、InstantiationStrategy以及BeanWrapper等组件像是流水线上不同环节的加工设备,对物料组件进行加工处理。

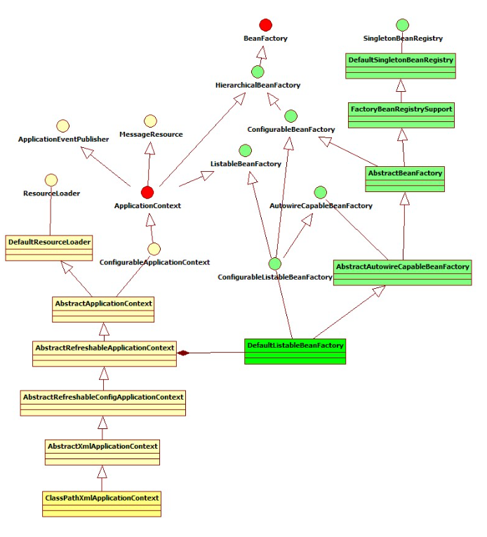
左边黄色部分是ApplicationContext体系继承结构,右边是BeanFactory的结构体系,两个结构是典型模板方法设计模式的使用。
从该继承体系可以看出:
1.BeanFactory是一个bean工厂的最基本定义,是一个很纯粹的bean工厂,不关注资源、资源位置、事件等。
4.ClassPathXmlApplicationContext之所以拥有bean工厂的功能是通过持有一个真正的bean工厂DefaultListableBeanFactory的实例,并通过代理该工厂完成。
5.ClassPathXmlApplicationContext的初始化过程是对本身容器的初始化,同时也是对其持有的DefaultListableBeanFactory的初始化。
类体系结构这部分转自:【Spring】IOC核心源码学习:容器初始化过程
三、Spring容器-ApplicationContext的启动过程
从以上类结构体系中,可以看出ApplicationContext继承了BeanFactory对象,来实现对容器的操作,初始化完成之后,BeanFactory封装了bean的信息,而ApplicationContext通过访问这个对象获取bean的对象信息(BeanDefinition/Bean对象,都是由BeanFactory实际创建并管理的),为了实现接口的统一,ApplicationContext也实现了一系列的BeanFactory接口(可以说ApplicationContext对BeanFactory对象实现一种代理)。ApplicationContext建立在BeanFactory的基础之上,对配置对象的管理最终还是交于一个DefaultListableBeanFactory来完成(装配地址/访问等),而ApplicationContext在应用这个DefaultListableBeanFactory对象的基础上,不仅实现了BeanFactory接口提供的功能方法,并且黏合了一些面向应用的功能,如资源/国际化支持/框架事件支持等,并且将一些原先需要手动设置到BeanFactory的属性通过配置文件中配置的形式代替(如工厂后处理器BeanPostProcessor/InstantiationAwareBeanPostProcessor)。
同样,因为对于BeanDefinition和bean对象的管理是由上下文持有的beanfactory对象完成的,用户不需要拥有这样的接口,因此,ApplicationContext的接口体系中不再有BeanDefinitionRegistry,SingletonBeanRegistry以及AutowireCapableBeanFactory接口。
ClassPathXmlApplicationContext源码如下:
 public class ClassPathXmlApplicationContext extends AbstractXmlApplicationContext {      private Resource[] configResources;  	public ClassPathXmlApplicationContext() { 	}      //。。。。。。省略几个重载的构造函数  	public ClassPathXmlApplicationContext(String[] paths, Class<?> clazz, ApplicationContext parent) 			throws BeansException {  		super(parent); 		Assert.notNull(paths, "Path array must not be null"); 		Assert.notNull(clazz, "Class argument must not be null"); 		this.configResources = new Resource[paths.length]; 		for (int i = 0; i < paths.length; i++) { 			this.configResources[i] = new ClassPathResource(paths[i], clazz); 		}         //IOC容器初始化过程 		refresh(); 	}  关键就是refresh()方法,该方法负责容器的初始化,此方法被重写在AbstractApplicationContext接口中。
 public void refresh() throws BeansException, IllegalStateException { 		synchronized (this.startupShutdownMonitor) { 			// Prepare this context for refreshing. 			prepareRefresh();  			// Tell the subclass to refresh the internal bean factory. 			ConfigurableListableBeanFactory beanFactory = obtainFreshBeanFactory();  			// Prepare the bean factory for use in this context. 			prepareBeanFactory(beanFactory);  			try { 				// Allows post-processing of the bean factory in context subclasses. 				postProcessBeanFactory(beanFactory);  				// Invoke factory processors registered as beans in the context. 				invokeBeanFactoryPostProcessors(beanFactory);  				// Register bean processors that intercept bean creation. 				registerBeanPostProcessors(beanFactory);  				// Initialize message source for this context. 				initMessageSource();  				// Initialize event multicaster for this context. 				initApplicationEventMulticaster();  				// Initialize other special beans in specific context subclasses. 				onRefresh();  				// Check for listener beans and register them. 				registerListeners();  				// Instantiate all remaining (non-lazy-init) singletons. 				finishBeanFactoryInitialization(beanFactory);  				// Last step: publish corresponding event. 				finishRefresh(); 			}  			catch (BeansException ex) { 				if (logger.isWarnEnabled()) { 					logger.warn("Exception encountered during context initialization - " + 							"cancelling refresh attempt: " + ex); 				}  				// Destroy already created singletons to avoid dangling resources. 				destroyBeans();  				// Reset 'active' flag. 				cancelRefresh(ex);  				// Propagate exception to caller. 				throw ex; 			}  			finally { 				// Reset common introspection caches in Spring's core, since we 				// might not ever need metadata for singleton beans anymore... 				resetCommonCaches(); 			} 		} 	}  解释如下:
