首次公开!阿里巴巴技术团队共同携手编写的“大厂面试参考指南”v1.0版本

倾然丶 夕夏残阳落幕 提交于 2020-09-30 10:02:14

这份文档由阿里巴巴架构师牵头,联合了部门上上下下 P6 - P8 级岗位众人的意见,1.0版本由此诞生。(这阵容,质量就不用我多说了吧)内容非常全面,主要是结合了互联网大厂的面试需求点,包含了:

  • 分布式架构(大型网站系统的特点+架构演化发展历程+微服务)
  • 中间件技术(缓存+消息队列+搜索引擎)
  • 大数据与高并发技术(秒杀架构设计+数据库架构+阿里巴巴商品信息存放技术+限流算法)
  • 数据库(索引+开发规范+范式+事务+MVCC)
  • 设计模式与实践(常用设计模式+AOP/IOC+Zookeeper)
  • 数据结构与算法(常见算法+红黑树等+HashMap)
  • 虚拟化技术(JVM内存管理+Docker+Jenkins)
  • 面试题实例(真实面试场景提问)

每个知识点都有左侧导航书签页,看的时候十分方便,由于内容较多,这里就截取一部分图吧。需要的记得帮忙点个赞支持一下,点这里就可以免费拿到这份阿里巴巴架构师牵头总结的“大厂面试参考指南”

设计模式与实践

OOP五大原则SOLID

  • 单一责任原则
  • 开放封闭原则
  • 里氏替换原则
  • 依赖倒置原则
  • 接口分离原则

面向切面编程(AOP)+控制反转IOC

  • 基本思想
  • 登录验证
  • 基于RBAC的权限管理
  • 日志记录
  • 事务处理
  • 统一异常处理

设计模式

  • 代理模式
  • 工厂模式
  • 观察者模式

Zookeeper

  • ZK简述
  • 存储结构
  • 应用场景
  • 写数据流程
  • Leader选举

中间件

缓存

  • 为什么要使用缓存
  • 优秀的缓存系统Redis
  • redis为什么这么快
  • redis的数据类型,以及每种数据类型的使用场景
  • redis的过期策略以及内存淘汰机制
  • 渐进式ReHash
  • 渐进式rehash的原因
  • 缓存穿透
  • 缓存雪崩

消息队列

  • 消息队列应用场景
  • 异步处理
  • 应用解耦
  • 流里削锋
  • 日志处理
  • 消息通讯
  • 消息中间件案例
  • JMS消息服务
  • 防止消息丢失
  • 消息的幂等处理
  • 消息的按序处理

搜索引擎

  • 概述
  • 特点(优势)
  • 使用场景
  • 倒排索引
  • 创建索引
  • 搜索索引
  • Lucene和ElasticSearch
  • 分词器

大数据处理与高并发

秒杀架构设计

  • 业务特点
  • 技术难点
  • 架构设计思想
  • 整体架构
  • 客户端优化
  • API接入层优化
  • SOA服务层优化
  • 秒杀整体流程

数据库架构

  • 单机MySQL的美好年代
  • Memcached(缓存)+MySQL+垂直拆分
  • Mysql主从复制读写分离
  • 分表分库+水平拆分+mysql集群
  • MySQL的扩展性瓶颈
  • 为什么要使用NOSQL NOT ONLY SQL
  • 传统RDBMS VS NOSQL
  • NOSQL数据库的类型

阿里巴巴中文站商品信息如何存放

  • 商品基本信息
  • 商品描述、详情、评价信息(多文字类)
  • 商品的图片
  • 商品的关键字
  • 商品的波段性的热点高频信息
  • 商品的交易、价格计算、积分累计
  • 大型互联网应用(大数据、高并发、多样数据类型)的难点和解决方案

数据的水平拆分和垂直拆分

  • 垂直拆分
  • 水平拆分
  • 拆分原则
  • 案例分析

分布式事务

  • 假如没有分布式事务
  • 什么是分布式事务?
  • XA两阶段提交(2PC)
  • XA三阶段提交(3PC)
  • MQ事务
  • TCC事务

BitMap+Bloom Filter

  • Bit-map的基本思想
  • Bit-map应用之快速排序
  • Bit-map应用之快速去重
  • Bit-map应用之快速查询
  • Bit-map扩展——Bloom Filter(布隆过滤器)

常见的限流算法+一致性Hash算法

  • 计数器法
  • 滑动窗口
  • 漏桶算法
  • 令牌桶算法
  • 计数器VS滑动窗口
  • 漏桶算法VS令牌桶算法

负载均衡

  • dns域名解析负载均衡
  • 反向代理负载均衡
  • http重定向协议实现负载均衡
  • 分层的负载均衡算法

数据库

数据库开发规范

  • 数据库三范式
  • 基础规范
  • 命名规范
  • 字段设计规范

数据库索引

  • MyISAM vs InnoDB
  • 唯一 索引
  • 非唯一索引
  • 主键索引
  • 聚集索引(聚簇索引)
  • 扩展:聚集索引和非聚集索引的区别?分别在什么情况下使用?
  • 索引实现机制
  • 索引建立原则

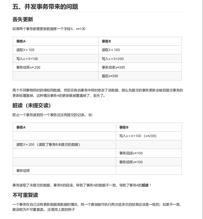
并发事务带来的问题+MVCC(多版本并发控制)

  • 丢失更新
  • 脏读(未提交读)
  • 不可重复读
  • 幻读(Phantom Read)

事务隔离级别及锁的实现机制

  • 一级封锁协议(对应 read uncommited)
  • 二级封锁协议(对应read commited)
  • 三级封锁协议(对应reapetable read)
  • 最强封锁协议(对应Serialization)

间隙锁与幻读

  • 间隙锁(Next-Key锁)
  • RR级别下防止幻读

分布式架构

大型网站系统的特点

  • 高并发,大流量
  • 高可用
  • 海量数据
  • 用户分布广泛,网络情况复杂
  • 安全环境恶劣
  • 需求快速变更,发布频繁
  • 渐进式发展

大型网站架构演化发展历程

  • 初始阶段的网站架构
  • 应用服务和数据服务分离
  • 使用缓存改善网站性能
  • 使用应用服务器集群改善网站的并发处理能力
  • 数据库读写分离
  • 使用反向代理和CDN加速网站响应
  • 使用分布式文件系统和分布式数据库系统
  • 使用NoSQL 和搜索引擎
  • 业务拆分
  • 分布式微服务

  • 拆分VS集群
  • 微服务 vs SOA
  • 前后端完全分离与 Rest 规范
  • CAP三进二和Base定理
  • 分布式一致性理论paxos、raft、zab算法

数据结构与算法

  • BST树
  • BST树
  • AVL树
  • 红黑树
  • B-树
  • B+树
  • 字典树
  • 跳表
  • HashMap
  • ConcurrentHashMap
  • ConcurrentLinkedQueue
  • Topk问题

容器虚拟化技术

资源池思想

  • 作用
  • 线程池
  • 连接池

JVM内存管理算法

  • 判断对象是否存活
  • 引用计数法
  • 可达性分析算法
  • 垃圾回收算法
  • 标记-清除算法(Mark-Sweep)
  • 复制算法(Copying)
  • 标记-整理算法(Mark-Compact)
  • 分代收集算法(Generational Collection)

容器虚拟化技术,Doocker思想

  • 为什么会有docker
  • docker理念
  • 实现方式
  • docker的组成

持续集成、持续发布,jenkins

  • 持续集成
  • 手动部署
  • 自动部署

大厂面试实例真题

设计一个分布式环境下全局唯一的发号器

  • UUID
  • 数据库自增长序列或字段
  • 数据库sequence表以及乐观锁
  • Redis生成ID
  • Twitter的snowflake算法

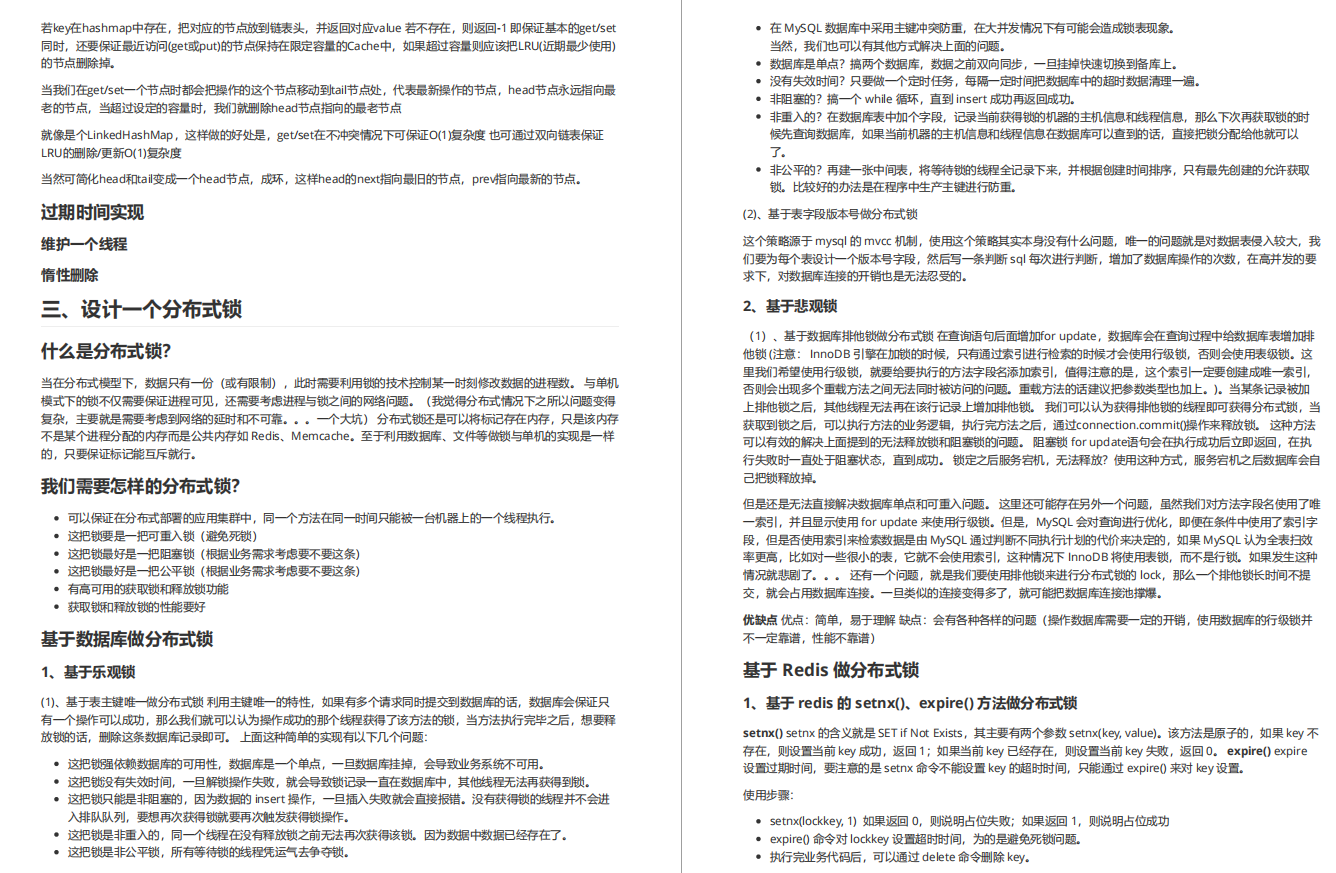
设计一个带有过期时间的LRU缓存

  • 问题描述
  • 问题分析
  • 过期时间实现
  • 维护一个线程
  • 口惰性删除

设计一个分布式锁

  • 什么是分布式锁?
  • 我们需要怎样的分布式锁?
  • 基于数据库做分布式锁
  • 基于乐观锁
  • 基于悲观锁
  • 基于Redis做分布式锁
  • 基于 redis 的 setnx()、expire() 方法做分布式锁
  • 基于 redis 的 setnx()、get()、getset()方法做分布式锁
  • 基于ZooKeeper 做分布式锁
  • 使用分布式锁的注意事项
  • 分布式可重入锁的设计

设计一个分布式环境下的统一配置中心

  • 配置中心概述
  • 演进中的配置
  • 配置中心之简版
  • 配置中心之性能改进
  • 配置中心之可用性改进

篇幅有限,无法一个问题一个答案的展示(这些技术难点与面试真题均已收集在了这份阿里巴巴大佬收集的这份“互联网面试参考指南里”),觉得有需要的读者朋友们,麻烦各位帮忙点赞评论一下(可以帮助更多的人看到哟!),免费下载方式:点这里!!

快速入手通道:(点这里)下载!诚意满满!!!

Java面试精选题、架构实战文档传送门:https://docs.qq.com/doc/DRW1nUkdhZG5zeGVi

整理不易,觉得有帮助的朋友可以帮忙点赞分享支持一下小编~

你的支持,我的动力;祝各位前程似锦,offer不断!!!

易学教程内所有资源均来自网络或用户发布的内容,如有违反法律规定的内容欢迎反馈
该文章没有解决你所遇到的问题?点击提问,说说你的问题,让更多的人一起探讨吧!